很抱歉,本網頁使用script可是您的瀏覽器並不支援,而本站使用的script沒有影響您閱讀本站網頁的資訊,請您繼續瀏覽,謝謝!

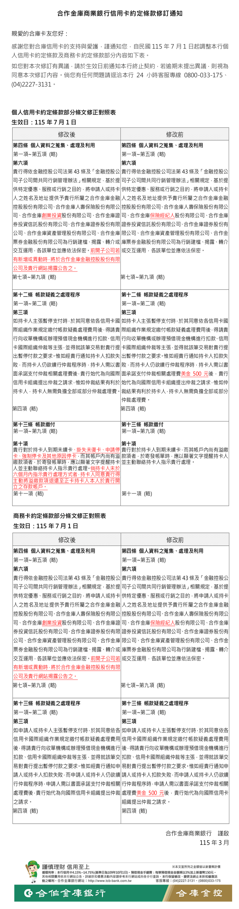
個人信用卡及商務卡約定條款修訂公告

115-0068-edm-3
  快捷選單
  智能客服
  回到畫面最頂端